
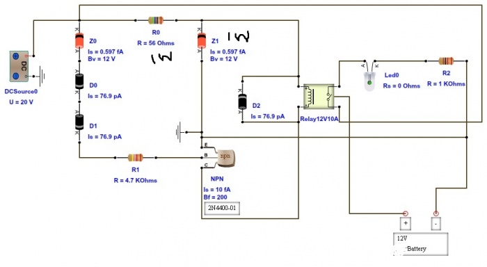
If you are looking for a simple but effective Lead Acid battery charger cut-off circuit, then look no further. You can use this circuit in conjunction with any battery charger(except capacitive types) which do not have an automatic shut-off once the battery voltage has climbed to 14.2V(You can adjust this value with the zeners). You can modify the circuit to charge 6V lead acid batteries instead of 12V as shown in this video. Just replace the relay coil with a 6V type, use a lower voltage power supply (8-12VDC Open Circuit), replace the 12v zener leading to the base of the NPN with a 6V or 6.2V, along with the same (2) 1n4001's in series, replace the 12V zener to the relay coil with a 6/6.2V zener, and cut the value of the LED resistor in half.

আমরা অনেকেই ব্যাটারি চার্যার হয়ত
নিজের হাতে তৈয়ার করেছি কিন্তু আজ আমি যে চার্যার সারকিট
আপনাদেরকে উপহার দিব এই চার্যার সারকিট একটু ভিন্ন রকম।
এই চার্যার সারকিটে কয়েকটি সিষ্টেম দেয়া হয়েছে
যেমন আমরা যে কোন চার্যার দিয়ে ব্যাটারি চার্য করি যখন
ব্যাটারি ফুল চার্য হয়ে যায় সাথে সাথে চার্যার থেকে ব্যাটারিটি
খুলেফেলি কারন ব্যাটারিটি অতিরিক্ত চার্য হয়ে নষ্ট হয়ে যেতে পারে।
আজকের এই সরকিটটিতে অটো সিষ্টেম দেয়া হয়েছে
ব্যাটারি যখনি ফুলচার্য হবে সারকিটে লাগানু রিলের সুইচটি
অফ হয়ে যাবে ফলে ব্যাটারিটি চার্য দেয়া বন্ধ করে দিবে।
আবার যখনি ব্যাটারিটির চার্য কমে আসবে তখনি অটোমেটিক
সিষ্টেমে রিলে সুইচটি চালু হয়ে ব্যাটারিটিতে চার্য দেয়া শুরু করবে
আমি সালমান ইউছুপ। বিশ্বের সর্ববৃহৎ বিজ্ঞান ও প্রযুক্তির সৌশল নেটওয়ার্ক - টেকটিউনস এ আমি 10 বছর 11 মাস যাবৎ যুক্ত আছি। টেকটিউনস আমি এ পর্যন্ত 1 টি টিউন ও 3 টি টিউমেন্ট করেছি। টেকটিউনসে আমার 0 ফলোয়ার আছে এবং আমি টেকটিউনসে 0 টিউনারকে ফলো করি।
Bro i need that circuit for 6v and 4.2v(cell phone) battery.have u it?