- ইলেকট্রনিক্স এর জাদুগিরি [পর্ব-০১] :: আপনার বাসার টেলিভিশানের জাপসা ছবিকে একে বারে পরিস্কার করে ফেলুন খুব সহজে, TV আর নয় ঝির ঝির ছবি।
- ইলেকট্রনিক্স এর জাদুগিরি [পর্ব-০২] :: আপনার কম্পিটারের অথবা মোবাইল ফোনের জন্য একটি হাই ফাই এম্পলিফায়ার।
- ইলেকট্রনিক্স এর জাদুগিরি [পর্ব-০৩] :: বিদ্যুৎ ছাড়া মোবাইল ফোন চার্য করুন সহজ সিষ্টেমে।
- ইলেকট্রনিক্স এর জাদুগিরি [পর্ব-০৪] :: খুব সহজে নিজের নাম লিখুন এবার ডিজিটাল সিষ্টেমে।
- ইলেকট্রনিক্স এর জাদুগিরি [পর্ব-০৫] :: বিদ্যুৎ এর সমস্যা যে সকল এলাকায় বেশী তাদের জন্য এই টিউনস।
- ইলেকট্রনিক্স এর জাদুগিরি [পর্ব-০৬] :: বিনা তারে কথা বলুন, লংরেন্জ FM ট্রান্সমিটর মাত্র একটি আইসি দিয়ে।
- ইলেকট্রনিক্স এর জাদুগিরি [পর্ব-০৭] :: মোবাইলের বেটারী চার্য করুন অটো সিষ্টেমে।
- ইলেকট্রনিক্স এর জাদুগিরি [পর্ব-০৮] :: মোবাইলের নষ্ট ব্যাটারী কি করবেন ? আসুন কাজে লাগাই।
- ইলেকট্রনিক্স এর জাদুগিরি [পর্ব-০৯] :: FM ট্রান্সমিটার তৈয়ার করুন খুব সহজে অল্প খরচে।
- ইলেকট্রনিক্স এর জাদুগিরি [পর্ব-১০] :: ডিজিটাল সিষ্টেমে ব্যাটারী চার্য করুন অল্প কয়েকটি পার্সদিয়ে।
- ইলেকট্রনিক্স এর জাদুগিরি [পর্ব-১১] :: 6VOLT = LED ইমার্জেন্সী অটো সারকিট ডায়গ্রাম
- ইলেকট্রনিক্স এর জাদুগিরি [পর্ব-১২] :: মোটর সাইকেল অথবা বাইসাইকেল চোর ধরুন হাতে নাথে।
- ইলেকট্রনিক্স এর জাদুগিরি [পর্ব-১৩] :: LED সাউন্ড লেভেলার নিজের হাতে তৈয়ার করুন।
- ইলেকট্রনিক্স এর জাদুগিরি [পর্ব-১৪] :: নিজের হাতে ওয়ারল্যাস তৈয়ার করুন আর বিনা পয়সা কথা বলুন চব্বিশ ঘন্টা।
- ইলেকট্রনিক্স এর জাদুগিরি [পর্ব-১৫] :: রুমে বসে থেকে সারা জীবন বৃষ্টির খবর নেন।
- ইলেকট্রনিক্স এর জাদুগিরি [পর্ব-১৬] :: বিদ্যুত চলে গেলে ও ফ্যান চলবে অটোমেটিক সিষ্টেমে।
- ইলেকট্রনিক্স এর জাদুগিরি [পর্ব-১৭] :: যখন বিদ্যুত থাকে না তখন মোবাইল কি ভাবে চার্জ করবেন ?
- ইলেকট্রনিক্স এর জাদুগিরি [পর্ব-১৮] :: টাকা বাঁচান আর বিনা পয়সায় কথা বলোন রাত দিন ২৪ ঘন্টা একে বারে ফ্রি।
- ইলেকট্রনিক্স এর জাদুগিরি [পর্ব-১৯] :: মাত্র দুইটি ট্রান্জিস্ট দিয়ে LED বাতির নাচ দেখুন
- ইলেকট্রনিক্স এর জাদুগিরি [পর্ব-২০] :: আপনার কম্পিউটারের সাউন্ডবক্স কে বানিয়ে ফেলুন মিক্সার এম্পলীফায়ার।কথা বলুন,আবৃত্তী করুন,মিউজক বাজান,এক সাথে তিন টি মাক্রফোন দিয়ে।
- ইলেকট্রনিক্স এর জাদুগিরি [পর্ব-২১] :: DC 12V ব্যেটারী দিয়ে রঙিন TV ও সিলিং পাখা চালান। 180W বিদ্যুৎ তৈয়ার করুন নিজের হাতে
- ইলেকট্রনিক্স এর জাদুগিরি [পর্ব-২২] :: আপনার কম্পিউটারের স্পিকার বক্স দিয়ে হল রুমের এবং কোন অনুষ্টানে মাক্রফোন দিয়ে কথা বলুন মনের আনন্দে।
- ইলেকট্রনিক্স এর জাদুগিরি [পর্ব-২৩] :: ডিজিটাল সিস্টেমে LED দিয়ে নিজের নাম এবং প্রতিষ্ঠানের নাম লিখুন। মাত্র দুইটি আইসি দিয়ে।
- ইলেকট্রনিক্স এর জাদুগিরি [পর্ব-২৪] :: লংরেন্জ FM ট্রান্সমিটার এখন আপনার হাতের মুঠোয় আসুন সবাই একবার চেষ্টা করি।
- ইলেকট্রনিক্স এর জাদুগিরি [পর্ব-২৫] :: লাইফ গেরান্টি ডিম লাইট,আপনার রুমের যে কোন বাতি কে রাত্রে ঘুমানোর আগে ডিম লাইট বানিয়ে ফেলুন
- ইলেকট্রনিক্স এর জাদুগিরি [পর্ব-২৬] :: যাদের হারমোনিয়াম বাজানোর মন চায়, নিজে তৈয়র করে হারমোনীয়াম বাজান।
- ইলেকট্রনিক্স এর জাদুগিরি [পর্ব-২৭] :: নিজেই তৈরী করুন সুরের মুর্ছনা অল্প টাকায়। সুন্দর একটি সার্কিট
- ইলেকট্রনিক্স এর জাদুগিরি [পর্ব-২৮] :: এখন ও যারা FM ট্রান্সমিটর তৈয়ার করতে পারেন নি তাদের জন্য।
- ইলেকট্রনিক্স এর জাদুগিরি [পর্ব-২৯] :: বিদ্যুৎ চলেগেলে আর টেনশান নেই। জ্বলে উটবে অটো লাইট। সাথে কিছু FM ট্রান্সমিটর না দেখলে অনেক
- ইলেকট্রনিক্স এর জাদুগিরি [পর্ব-৩০] :: যাদের মোবাইলে টাকা থাকে না, টাকা ছাড়া কথা বলবেন তাদের জন্য
- ইলেকট্রনিক্স এর জাদুগিরি [পর্ব-৩১] :: চার্মিং বার্ড কলিং বেল এখন থেকে টুনি পাখির ডাক শোনুন কলিং বেলে।
- ইলেকট্রনিক্স এর জাদুগিরি [পর্ব-৩২] :: ছাদের ট্যাংকে পানি উঠান অটোমেটিক সার্কিট দিয়ে। মটরের সুইচ ON/OFF এর দিন শেষ!
- ইলেকট্রনিক্স এর জাদুগিরি [পর্ব-৩৩] :: এবার ল্যাপটপ এবং মোবাইলের জন্য তৈয়ার করুন 2WATT মিনী এম্পলীফায়ার
- ইলেকট্রনিক্স এর জাদুগিরি [পর্ব-৩৪] :: জন্মদিন এবং বিয়েতে লাইটিং করুন নিজের হাতে আসুন দেখি কি ভাবে।
- ইলেকট্রনিক্স এর জাদুগিরি [পর্ব-৩৫] :: আপনার রুমের কোন দরজা দিয়ে ডাকলো সহজেই বুঝে নিন
- ইলেকট্রনিক্স এর জাদুগিরি [পর্ব-৩৬] :: কেমন হয় যদি রাত নামলেই বাসার বাতি গুলি অটোমেটিক জ্বলে যায়।
- ইলেকট্রনিক্স এর জাদুগিরি [পর্ব-৩৭] :: যেনেনিন আপনার বয়স কত মোবাইলে এবং PC তে ==
- ইলেকট্রনিক্স এর জাদুগিরি [পর্ব-৩৮] :: দেখি কার বুকে কত সাহস এবার তৈয়ার করুন সাউন্ড অফ মেশিন গান=
- ইলেকট্রনিক্স এর জাদুগিরি [পর্ব-৩৯] :: প্রতিধ্বনি সার্কিট ডায়াগ্রাম দেখে- নিজেই তৈয়ার করুন=
- ইলেক্ট্রনিক্স এর জাদুগিরি [পর্ব-৪০] :: রেজিষ্টর কালার কোড জেনে নিন খুব সহজে
- ইলেক্ট্রনিক্স এর জাদুগিরি [পর্ব-৪১] :: কথা বা শব্দ নিয়ন্ত্রিত সুইচ তৈয়ার করা এখন খুব সহজ
- ইলেকট্রনিক্স এর জাদুগিরি [পর্ব-৪২] :: এবার গান শুনুন একটি মাত্র আইসি থেকে
- ইলেকট্রনিক্স এর জাদুগিরি [পর্ব-৪৩] :: এবার আপনার কম্পিউটার থেকে মোবাইল ফোন চার্য করুন
- ইলেকট্রনিক্স এর জাদুগিরি [পর্ব-৪৪] :: বাতরোমে ঢোকে যদি পানি না থাকে তখন কি করবেন ? তা হলে এই টিউনসটি আপনার জন্য
- ইলেকট্রনিক্স এর জাদুগিরি [পর্ব-৪৫] :: বিকল্প বিদ্যুৎ ব্যবস্থা যে সখল এলাকায় এখন ও বিদ্যুৎ যায়নি তাদের জন্য।
- ইলেকট্রনিক্স এর জাদুগিরি [পর্ব-৪৬] :: অ্যান্ড্রয়েড মোবাইল অথবা যে কোন মোবাইল বেশী সাউন্ডে শুনুন।
- ইলেকট্রনিক্স এর জাদুগিরি [পর্ব ৪৭] :: দূর থেকে ফ্যান অথবা বাতী জ্বালান রিমোট ছাড়া
- ইলেকট্রনিক্স এর জাদুগিরি [পর্ব-৪৮]:: আপনার বাসায় ফ্যান রেগুলেটর কি কিছু দিন পড় পড় নষ্ট হয় তা হলে দেখুন সমাধান।
- ইলেকট্রনিক্স এর জাদুগিরি [পর্ব-৪৯] :: কোটিপতি হবার স্বপ্ন যাদের, এদিকে আসুন এ টিউনটি আপনার জন্য
- ইলেকট্রনিক্স এর জাদুগিরি [পর্ব-৫০] :: অল্প খরচে বেশী ভিট এর এম্পলী ফায়ার তৈরী করুন।
- ইলেকট্রনিক্স এর জাদু গিরি [পর্ব-৫১] :: আপনার বাসার নষ্ট এবং দুর্বল টিউব লাইট মাত্র পাঁচ মিনিটেই ঠিক করে ফেলুন।
- ইলেকট্রনিক্স এর জাদুগিরি [পর্ব-৫২]:: ওয়ারলেস সিষ্টেমে, কেবল সংযোগ ছাড়া মোবাইল ফোন চার্য করুন।
- ইলেকট্রনিক্স এর জাদুগিরি [পর্ব-৫৩] :: কাগজ এর মাধ্যমে মোবাইল চার্জ করুন এবং বাতি জ্বালান।
- ইলেকট্রনিক্স এর জাদুগিরি [পর্ব-৫৪] :: FM রেডিও ট্রান্সমিটর যেসব বন্ধুরা এখনো তৈরি করতে পারেন নাই
- ইলেকট্রনিক্স এর জাদুগিরি [পর্ব-৫৫] :: লংরেন্জ FM ট্রান্সমিটর সার্কিট ডায়গ্রাম দুই কিলোমিটর
- ইলেকট্রনিক্স এর জাদুগিরি [পর্ব-৫৬] :: অ্যাম্পলিফায়ার সার্কিট ডায়গ্রাম LM377
- ইলেকট্রনিক্স এর জাদুগিরি [পর্ব-৫৭] :: 12v মোটর ও প্লাস্টিক বক্স দিয়ে পানির পাম্প মেশিন তৈয়ার করুন
- ইলেকট্রনিক্স এর জাদুগিরি [পর্ব-৫৮] :: হঠাৎ করে যদি আপনার মোবাইল ফোন বন্ধ হয়ে যায় তখন কি ভাবে রিপেয়ারিং করবেন।
- ইলেকট্রনিক্স এর জাদুগিরি [পর্ব-৫৯] :: FM ট্রান্সমিটার সার্কিট ডায়াগ্রাম দিলাম সার্কিটটি 500 মিলি ওয়াট এক কিলোমিটার রেঞ্জ সার্কিট
- ইলেকট্রনিক্স এর জাদুগিরি [র্পব-৬০] :: লংরেঞ্জ FM ট্রান্সমিটার এন্টেনা তৈয়ার করুন নিজের হাতে
- ইলেক্ট্রনিক্স এর জাদুগিরি [র্পব-৬১] :: দিনের বেলায় অটোমেটিক বাতি নিভে যাবে আবার রাত হলে অটোমেটিক বাতি জ্বলে যাবে
- ইলেকট্রনিক্স এর জাদুগিরি [পর্ব-৬২] :: মুখ এবং চোখের ইশারায় চালান অ্যান্ড্রয়েড মোবাইল ফোন
- ইলেকট্রনিক্স এর জাদুগিরি [পর্ব-৬৪] :: এবার 9V ভোল্ট ব্যাটারি দিয়ে তারের সংযোগ ছাড়াই জ্বলবে 220v ভোল্ট এনার্জি বাল্ব
আল্লাহ সর্বশক্তিমান
আসসালামু আলাইকুম বন্ধুরা আপনারা কেমন আছেন,
আশা করি সকলেই খুব ভালই আছেন আমিও আপনাদের দোয়ায় আল্লাহর অশেষ রহমতে বেশ ভালোই আছি। আমার ইচ্ছে হয় সব সময় টিউনস করি কিন্তু সময়ের অভাবে ইচ্ছে থাকা সত্ত্বেও টিউন করতে পারিনা
আজ আপনাদের খুব সুন্দর এবং সহজ একটি FM ট্রান্সমিটার সার্কিট উপহারদিব

ওপর যে আইসিটির দেখতে খুব ছোট কিন্তু গুণগত মানের দিকে অনেক ভাল এই ছোট আইসিটির ভিতরে রয়েছে সাতটি ট্রান্জেষ্টর
C1651 আইসিটির ব্লক ডায়াগ্রাম আসুন সবাই একটু দেখে নেই

FM ট্রান্সমিটর মানে বিনা তারে কথা বলা, FM ট্রান্সমিটার কি আমরা সবাই যানি তাই বিস্তারিত বলার প্রয়োজন মনে করি না
C1651 আইসিটির চারটি পা, একটি ইনপুট, একটি +volt,একটি-volt, এবং সবচেয়ে লম্বা পা টা হল আউটপুট আসুন আইসি ছবিটি দেখি=

আমাদের মধ্যে যে সব বন্ধুরা একেবারে নতুন তাদের জন্য যদি সার্কিট একটু বড় হয়ে যায় তাহলে সার্কিট তৈয়ার করতে অনেক কঠিন মনে হয়, তাদের কথা চিন্তা করেই এই সার্কিট দিলাম। আসুন সার্কিটি ভাল করে দেখি=

আশা করি সকলেই সার্কিটটি তৈয়ার করতে পারবেন, আমার কাছে মনে হয় সহজ এবং ভালো মানের একটি সার্কিট, তাই সকলেই তৈয়ার করুন এবং সার্কিটটির মজা উপভোগ করুন মাত্র একটি C1651 আইসি এবং তিনটি কেপাসিটর একটি রেজিষ্টর একটি মাইক্রোফোন একটি কয়েল ও একটি ট্রিমার মোট আটটি পার্স দিয়েই হয়ে গেল সুন্দর একটি FM ট্রান্সমিটর সার্কিট।
সার্কিটটি নিয়ে কিছু কথা, লক্ষ্য করে দেখুন পাওয়ার সাপ্লাই ভোল্টেজ হিসেবে এখানে +4volt দেওয়া হয়েছে এই বেটারী টি বাজারে
কিনতে পাওয়া যায়, এই ব্যাটারি চাইনা টর্চ লাইটের মধ্যে ব্যবহার হয়ে থাকে। এখন যদি মনে করেন 6 volt অথবা 9 volt সার্কিটটি সাপ্লাই দিতে চান তাহলে এখানে একটি AN 7805 আইসি এর মাধ্যমে ভোল্ট সাপ্লাই দিবেন।

এটি হল AN7805 আইসি একনাম্বর পা ইনপুট, দুই নাম্বার পা গ্রাউন্ড, তিন নাম্বার পা আউট পুট,
আসুন সারকিটে লাগানো অবস্তায় দেখি।

এর চাইতে সহজ Fm ট্রান্সমিটর কোথাও পাবেন না তাই আর দেরি না করে নিজের হাতে তৈয়ার করে ফেলুন FM ট্রান্সমিটর
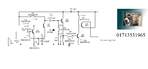
এখন যদি মনে করেন সার্কিটের রেঞ্জ আরো বাড়াতে চান, তাহলে নিচের সার্কিটটি ভালো করে দেখুন

এর চাইতে সহজ Fm ট্রান্সমিটর কোথাও পাবেন না তাই আর দেরি না করে নিজের হাতে তৈয়ার করে ফেলুন FM ট্রান্সমিটর
এখন যদি মনে করেন সার্কিটের রেঞ্জ আরো বাড়াতে চান, তাহলে নিচের সার্কিটটি ভালো করে দেখুন
এই সার্কিটটিতে দেখুন শুধু মাত্র একটি C9018 ট্রান্জেষ্টর আইসিটির ইনপুটে লাগানো হয়েছে সার্কিটের রেঞ্জ কতটুকু ? তা প্রশ্ন না করে সার্কিটটি নিজের হাতে তৈয়ার করে দেখুন।
আজ এখানেই আল্লাহাফেজ / মোঃ সেন্টু খান কিশোরগন্জ বাংলাদেশ

ধন্যবাদ ।