
আসসালামুয়ালিকুম ,
কেমন আছেন সবাই । আশা করি যেমন থাকুন না কেন সব সময় ভাল থাকুন । 😆
প্রজেক্ট বুক ১ : https://www.techtunes.io/electronics/tune-id/207973
প্রজেক্ট বুক ২ :https://www.techtunes.io/electronics/tune-id/208501
প্রজেক্ট বুক ৩ :https://www.techtunes.io/electronics/tune-id/208667
প্রজেক্ট বুক ৪ : https://www.techtunes.io/electronics/tune-id/208761
প্রজেক্ট বুক ৫ : https://www.techtunes.io/electronics/tune-id/287513
প্রজেক্ট বুক ৬ঃhttps://www.techtunes.io/electronics/tune-id/287791
আজকে আমি আপনাদের জন্য নিয়ে এলাম কিভাবে আপনি এসি থেকে ডিসি ভোল্টেজ পাবেন । আমাদের প্রতিদিনের জীবনে প্রোজেক্ট করতে গেলে সচরাচর কিছু না কিছু এসি বা ডি সি নিয়ে কাজ করতে হয় ।
কেন লাগে ?
আপনার মনে প্রশ্ন আসতেই পারে যে কেন লাগে ? ধরুন আপনি একটি লেড বাতির প্রোজেক্ট করছেন যেখানে আপনাকে অবশ্যই সবসময় ৪-৮ ভোল্টেজের সাপ্লাই দিতে হবে । তাহলে আপনি কি করবেন । হয়ত বলবেন ব্যাটারি ব্যাবহার করবেন । খুব ভাল । কিন্তু কতক্ষণ ? একটা সময় এটার ক্ষমতা শেস হয়ে যাবে বা কমে যাবে । সো আপনাকে এমন একটি সার্কিট বানাতে হবে যেটা পানাকে সবসময় ফিক্সড ডি সি ভলতে সাপ্লাই করবে । সেই জন্য আপনার দরকার পড়বে এই সার্কিট ।
তাহলে এবার কাজের কথায় আসি । এই সার্কিট আমার নিজের বানান । আমার স্টুডেন্ট দের ক্লাস নেয়ার জন্য আমি এটা বানিয়েসিলাম । এখানে আমি এটার সরাসরি সিমুলেতিং সার্কিট নিয়ে কথা বলছি । এটার জন্য সবার আগে আপনাদের প্রটিআস সফটওয়্যার ইন্সটল দিতে হবে । যদি সমস্যা হয় আমার আগের টিউন গুলো দেখলেই বুঝতে পারবেন কিভাবে এই সফটওয়্যার নিয়ে কাজ শুরু করবেন । প্রথমে একে একে ধাপ অনুযায়ী ডিভাইস গুলো সিলেক্ট করুন ।

৭৮০৫ হল একটি গুরুত্বপূর্ণ ডিভাইস । এটি আপনাকে ফিক্সড ৫ ভোল্ট দিবে আউতপুতে । এটি ডি সি দিবে । এর পর একে সিলেক্ট করুন ।

এটি একটি সেন্টার ট্র্যাপ ট্রান্সফরমার ।

লেড বাতি আপনাকে বলে দিবে আসলে আউতপুতে ভোল্টেজ পাচ্ছে কিনা । এত ৩.৩ ভলতে জ্বলে ।
এটি
একটি ক্যাপাসিটর । এটি চার্জ জমা করে নির্দিষ্ট সময় পর্যন্ত ।

এটি হচ্ছে আমাদের বাসা বাড়ির যে মেইন কনেকশন আছে সেটার সিমুলেতিং রুপ । এটির ভেলু আপনি ২২০ ভোল্ট ৫০ হার্জ করবেন ।

এবার একে একে সবগুলো ডিভাইস প্লাটফর্ম এ বসিয়ে ফেলুন । এবং ওয়ার কানেক্ট করুন ।

দরকার মত ভেলু চেঞ্জ করুন । বিশেষ করে ক্যাপাসিটরের ।
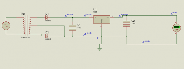
এবং সবশেষে সার্কিট দেখতে অনেকটা এটার মত হবে । এবার এই সার্কিট টি ভাল মত খেয়াল করুন । টিক চিহ্ন কিছু দেখতে পারছেন সেগুল হল ভোল্টমিটার এর টার্মিনাল রুপ । এর মাধ্যমে আপনি দেখতে পারবেন অই প্রান্তে কত ভোল্টেজ আছে ? আর সবশেষে যে মিটার দেখছেন সেটা হল ভোল্ট মিটার ।

এবার আসি লজিকেল কথাবার্তায় ঃ এই সার্কিট কিভাবে কাজ করবে ? আপনি যখন মেইন্স থেকে ২২০ ভোল্ট দিচ্ছেন স্টেপ দাউন ট্রান্সফরমার
সেতাকে ( ১২ - ২৪ ) ভলতে নিয়ে আসবে (যদি আপনি 6 volt এর ট্রান্সফরমার ব্যাবহার করেন , তাহলে দুই পাশের তার দুটো কানেক্ট করলে ১২ ভোল্ট পাবেন আর মাঝখানের তার সেন্টার ট্র্যাপ হিসেবে কাজ করবে ) । এর পর এই ভোল্টেজকে একমুখী করবে ডায়োড । তার মানে এখানেই মুলত এসি ডি সি তে হয়ে যায় । এর পর আস্ল ক্যাপাসিটর যার কাজ হচ্ছে এই চার্জ জমা করে অতঃপর একটি ফিক্সড ভোল্টেজ ৭৮০৫ আইসিতে দেয়া । এটি এমন একটি আইসি যার কাজ হচ্ছে যদি এর ইনপুটে ৬ থেকে ১৮ ভোল্ট কেউ দেয় তাহলে সেতি আপনাকে সবসময় ফিক্সড ৫ ভোল্টেজ দিবে । এর পর আপনি যথারীতি ভোল্ট মিটারের মাধ্যমে দেখতে পারবেন আর লেড বাতি জ্বললে আপনি ত বুঝবেনি যে এখানে ৫ ভোল্ট পাচ্ছে ।
সতর্কটা ঃ আপনি লেড বাতির আগে অবশ্যই একটি ৩৩০ ওহমের রেজিজতর ব্যাবহার করবেন তাহলে আর কোন ঝামেলা হবে না । অনেক সময় এটি জল্বে যেতে পারে ।
আজকে এই পর্যন্ত । ভাল লাগে যখন আপনারা আমাকে মেইল করেন । আশা করি আপনাদের সমস্যা গুলো আমাকে জানাবেন । কার যদি ভার্সিটির কো ন প্রোজেক্ট , কোন কম্পিটিশন এর জন্য প্রোজেক্ট লাগ্লে হেল্প চাইতে পারেন ।চেষ্টা করব । বাকিটা আল্লাহ ভরশা ।
.Download link : http://www.mediafire.com/download/874bmnz94apecp5/7805_full_tutorial.pdsprj
.
স্কাইপে : addabazi
ফেসবুক : [email protected]
বেক্তিগত : [email protected]
আমি মুন্না। বিশ্বের সর্ববৃহৎ বিজ্ঞান ও প্রযুক্তির সৌশল নেটওয়ার্ক - টেকটিউনস এ আমি 14 বছর 8 মাস যাবৎ যুক্ত আছি। টেকটিউনস আমি এ পর্যন্ত 18 টি টিউন ও 231 টি টিউমেন্ট করেছি। টেকটিউনসে আমার 0 ফলোয়ার আছে এবং আমি টেকটিউনসে 1 টিউনারকে ফলো করি।
ACTUALLY , i am a introvert type boy . But i think it's the time to open before my friends.
অসাধারন!