
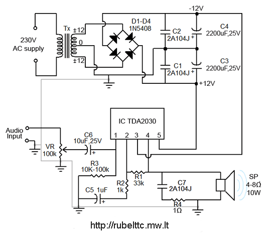
আমরা অনেকে গান শুনতে ভালবাসি ! কিন্তু সাউন্ড কোয়ালিটি যদি ভাল না হয় তাহলে গান শুনে মজা পাওয়া যায় না ! আবার আমাদের সকলেরই কমবেশি মাল্টিমিডিয়া মোবাইল সেট আছে কিন্তু তার সাউন্ড খুব একটা বেশি না ! আমরা সকলেই জানি যে সাউন্ড বৃদ্ধি করতে অ্যাম্পলিফায়ার দরকার কিন্তু ওটা কিনতে গেলেও দামের একটা বিষয় আছে ! যদি এমন হয় , খুব কম খরচে আপনি ওই রকম একটা অ্যাম্পলিফায়ার নিজেই বানাতে পরেন তাহলে কেমন হয় ? তাহলে আসুন নিজেরটা নিজেই তৈরী করি ! এটা মোটামুটি একটি ভাল মানের অডিও অ্যাম্পলিফায়ার ! এর আউটপুট পাওয়ার 10 ওয়াট ! এটা তৈরী করতে গেলে নিচের কম্পোনেন্ট গুলো সংগ্রহ করুন !


আমি রুবেল টিটিসি। প্রোপাইটর, আদনান ইলেকট্রনিক্স, আবাদপুকুর , নওগাঁ, রাজশাহী। বিশ্বের সর্ববৃহৎ বিজ্ঞান ও প্রযুক্তির সৌশল নেটওয়ার্ক - টেকটিউনস এ আমি 13 বছর 12 মাস যাবৎ যুক্ত আছি। টেকটিউনস আমি এ পর্যন্ত 99 টি টিউন ও 416 টি টিউমেন্ট করেছি। টেকটিউনসে আমার 14 ফলোয়ার আছে এবং আমি টেকটিউনসে 0 টিউনারকে ফলো করি।
অজানাকে জানতে আর জানাতে ভালোবাসি!
পুনরায় স্বাগতম নতুন রূপে টেকটিউনস এ। টিউন শুরু করার জন্য। নিয়মিত টিউন দিতে হবে 🙂